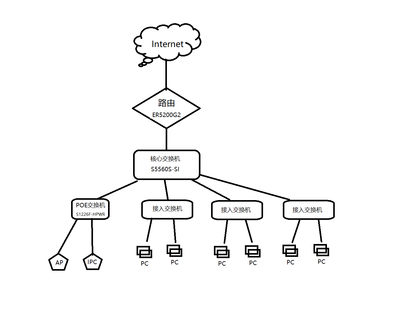
ER5200G2做出口路由,S5560S-28P-SI做核心,S1226FX-HPWR以及其他交换机做接入。
组网需求:
不同的业务部门划分到不同的VLAN中,部门间的业务在核心交换机上通过VLAN接口进行三层互通。
核心交换机作为DHCP服务器,为各部门用户动态分配IP地址。
接入交换机设备不带网管功能
该怎么配置S5560S-28P-SI

(0)
最佳答案
1、在S5560S-28P-SI中创建相应vlan并配置DHCP服务;
2、把相应端口纳入vlan的untagged端口列表中;
3、在S5560S-28P-SI中创建默认静态路由,指向出口路由lan口ip;
注意:
由于接入交换机不带配置功能,不要试图做链路聚合。提问前配置不好的原因,就是因为创建了链路聚合,把端口纳入了tagged端口列表。
链路聚合实现两设备间流量在聚合组中各个选中端口之间分担,以增加带宽和动态备份。在物理连接上,两设备是有多个端口相互连接了的,所以两设备都需要配置聚合组,不带配置功能的设备暂时未知能否做链路聚合功能。
(0)
在不同的vlan虚接口下配置DHCP服务器模式,为不同vlan下的终端动态分配地址。
(0)
# version 7.1.070, Release 6328P03 # sysname H3C # irf mac-address persistent timer irf auto-update enable undo irf link-delay irf member 1 priority 1 # dhcp enable # lldp global enable # password-recovery enable # vlan 1 # vlan 10 # vlan 20 # vlan 30 # vlan 100 # stp global enable # dhcp server ip-pool 1 gateway-list 192.168.0.1 network 192.168.0.0 mask 255.255.255.0 dns-list 202.96.128.86 expired day 30 # dhcp server ip-pool 2 gateway-list 192.168.1.1 network 192.168.1.0 mask 255.255.255.0 dns-list 202.96.128.86 expired day 30 # dhcp server ip-pool 3 gateway-list 192.168.2.1 network 192.168.2.0 mask 255.255.255.0 dns-list 202.96.128.86 expired day 30 # dhcp server ip-pool 4 gateway-list 192.168.100.1 network 192.168.100.0 mask 255.255.255.0 dns-list 202.96.128.86 expired day 30 # interface Bridge-Aggregation1 port link-type trunk undo port trunk permit vlan 1 port trunk permit vlan 10 link-aggregation mode dynamic # interface Bridge-Aggregation2 bandwidth 20 port link-type trunk undo port trunk permit vlan 1 port trunk permit vlan 20 link-aggregation mode dynamic # interface Bridge-Aggregation3 port link-type trunk undo port trunk permit vlan 1 port trunk permit vlan 30 link-aggregation mode dynamic # interface NULL0 # interface Vlan-interface1 ip address 192.168.3.1 255.255.255.0 dhcp client identifier ascii ecda59f292e4-VLAN0001 # interface Vlan-interface10 ip address 192.168.0.1 255.255.255.0 # interface Vlan-interface20 ip address 192.168.1.1 255.255.255.0 # interface Vlan-interface30 ip address 192.168.2.1 255.255.255.0 # interface Vlan-interface100 ip address 192.168.100.1 255.255.255.0 # interface GigabitEthernet1/0/1 port link-mode bridge port access vlan 100 # interface GigabitEthernet1/0/2 port link-mode bridge # interface GigabitEthernet1/0/3 port link-mode bridge port link-type trunk port trunk permit vlan 1 10 port link-aggregation group 1 # interface GigabitEthernet1/0/4 port link-mode bridge port link-type trunk port trunk permit vlan 1 10 port link-aggregation group 1 # interface GigabitEthernet1/0/5 port link-mode bridge port link-type trunk port trunk permit vlan 1 10 port link-aggregation group 1 # interface GigabitEthernet1/0/6 port link-mode bridge port link-type trunk port trunk permit vlan 1 10 port link-aggregation group 1 # interface GigabitEthernet1/0/7 port link-mode bridge port link-type trunk undo port trunk permit vlan 1 port trunk permit vlan 10 port link-aggregation group 1 # interface GigabitEthernet1/0/8 port link-mode bridge port link-type trunk undo port trunk permit vlan 1 port trunk permit vlan 10 port link-aggregation group 1 # interface GigabitEthernet1/0/9 port link-mode bridge port link-type trunk port trunk permit vlan 1 10 20 port link-aggregation group 2 # interface GigabitEthernet1/0/10 port link-mode bridge port link-type trunk port trunk permit vlan 1 10 20 port link-aggregation group 2 # interface GigabitEthernet1/0/11 port link-mode bridge port link-type trunk undo port trunk permit vlan 1 port trunk permit vlan 20 port link-aggregation group 2 # interface GigabitEthernet1/0/12 port link-mode bridge port link-type trunk undo port trunk permit vlan 1 port trunk permit vlan 20 port link-aggregation group 2 # interface GigabitEthernet1/0/13 port link-mode bridge port link-type trunk undo port trunk permit vlan 1 port trunk permit vlan 20 port link-aggregation group 2 # interface GigabitEthernet1/0/14 port link-mode bridge port link-type trunk undo port trunk permit vlan 1 port trunk permit vlan 20 port link-aggregation group 2 # interface GigabitEthernet1/0/15 port link-mode bridge port link-type trunk undo port trunk permit vlan 1 port trunk permit vlan 30 port link-aggregation group 3 # interface GigabitEthernet1/0/16 port link-mode bridge port link-type trunk undo port trunk permit vlan 1 port trunk permit vlan 30 port link-aggregation group 3 # interface GigabitEthernet1/0/17 port link-mode bridge port link-type trunk undo port trunk permit vlan 1 port trunk permit vlan 30 port link-aggregation group 3 # interface GigabitEthernet1/0/18 port link-mode bridge port link-type trunk undo port trunk permit vlan 1 port trunk permit vlan 30 port link-aggregation group 3 # interface GigabitEthernet1/0/19 port link-mode bridge port link-type trunk undo port trunk permit vlan 1 port trunk permit vlan 30 port link-aggregation group 3 # interface GigabitEthernet1/0/20 port link-mode bridge port link-type trunk undo port trunk permit vlan 1 port trunk permit vlan 30 port link-aggregation group 3 # interface GigabitEthernet1/0/21 port link-mode bridge # interface GigabitEthernet1/0/22 port link-mode bridge # interface GigabitEthernet1/0/23 port link-mode bridge # interface GigabitEthernet1/0/24 port link-mode bridge # interface GigabitEthernet1/0/25 port link-mode bridge # interface GigabitEthernet1/0/26 port link-mode bridge # interface GigabitEthernet1/0/27 port link-mode bridge # interface GigabitEthernet1/0/28 port link-mode bridge # scheduler logfile size 16 # line class aux user-role network-admin # line class vty user-role network-operator # line aux 0 user-role network-admin # line vty 0 63 user-role network-operator # ip route-static 0.0.0.0 0 192.168.100.2 # radius scheme system user-name-format without-domain # domain system # domain default enable system # role name level-0 description Predefined level-0 role # role name level-1 description Predefined level-1 role # role name level-2 description Predefined level-2 role # role name level-3 description Predefined level-3 role # role name level-4 description Predefined level-4 role # role name level-5 description Predefined level-5 role # role name level-6 description Predefined level-6 role # role name level-7 description Predefined level-7 role # role name level-8 description Predefined level-8 role # role name level-9 description Predefined level-9 role # role name level-10 description Predefined level-10 role # role name level-11 description Predefined level-11 role # role name level-12 description Predefined level-12 role # role name level-13 description Predefined level-13 role # role name level-14 description Predefined level-14 role # user-group system # local-user admin class manage password hash $h$6$3TdpqKhqlLfcpsjb$/3YlS9eaHqvkYhejliiyMxVA+/zyGCxBKrDRCCh7JCBli08OxEJldcEvhQSPzybiqG8GHNs3Xj5Gg/ayPql8eQ== service-type http https authorization-attribute user-role network-admin authorization-attribute user-role network-operator # ip https enable # cloud-management server domain cloudnet.h3c.com # return 当前配置是这样的,问题是接入下的pc无法获取到IP
# version 7.1.070, Release 6328P03 # sysname H3C # irf mac-address persistent timer irf auto-update enable undo irf link-delay irf member 1 priority 1 # dhcp enable # lldp global enable # password-recovery enable # vlan 1 # vlan 10 # vlan 20 # vlan 30 # vlan 100 # stp global enable # dhcp server ip-pool 1 gateway-list 192.168.0.1 network 192.168.0.0 mask 255.255.255.0 dns-list 202.96.128.86 expired day 30 # dhcp server ip-pool 2 gateway-list 192.168.1.1 network 192.168.1.0 mask 255.255.255.0 dns-list 202.96.128.86 expired day 30 # dhcp server ip-pool 3 gateway-list 192.168.2.1 network 192.168.2.0 mask 255.255.255.0 dns-list 202.96.128.86 expired day 30 # dhcp server ip-pool 4 gateway-list 192.168.100.1 network 192.168.100.0 mask 255.255.255.0 dns-list 202.96.128.86 expired day 30 # interface Bridge-Aggregation1 port link-type trunk undo port trunk permit vlan 1 port trunk permit vlan 10 link-aggregation mode dynamic # interface Bridge-Aggregation2 bandwidth 20 port link-type trunk undo port trunk permit vlan 1 port trunk permit vlan 20 link-aggregation mode dynamic # interface Bridge-Aggregation3 port link-type trunk undo port trunk permit vlan 1 port trunk permit vlan 30 link-aggregation mode dynamic # interface NULL0 # interface Vlan-interface1 ip address 192.168.3.1 255.255.255.0 dhcp client identifier ascii ecda59f292e4-VLAN0001 # interface Vlan-interface10 ip address 192.168.0.1 255.255.255.0 # interface Vlan-interface20 ip address 192.168.1.1 255.255.255.0 # interface Vlan-interface30 ip address 192.168.2.1 255.255.255.0 # interface Vlan-interface100 ip address 192.168.100.1 255.255.255.0 # interface GigabitEthernet1/0/1 port link-mode bridge port access vlan 100 # interface GigabitEthernet1/0/2 port link-mode bridge # interface GigabitEthernet1/0/3 port link-mode bridge port link-type trunk port trunk permit vlan 1 10 port link-aggregation group 1 # interface GigabitEthernet1/0/4 port link-mode bridge port link-type trunk port trunk permit vlan 1 10 port link-aggregation group 1 # interface GigabitEthernet1/0/5 port link-mode bridge port link-type trunk port trunk permit vlan 1 10 port link-aggregation group 1 # interface GigabitEthernet1/0/6 port link-mode bridge port link-type trunk port trunk permit vlan 1 10 port link-aggregation group 1 # interface GigabitEthernet1/0/7 port link-mode bridge port link-type trunk undo port trunk permit vlan 1 port trunk permit vlan 10 port link-aggregation group 1 # interface GigabitEthernet1/0/8 port link-mode bridge port link-type trunk undo port trunk permit vlan 1 port trunk permit vlan 10 port link-aggregation group 1 # interface GigabitEthernet1/0/9 port link-mode bridge port link-type trunk port trunk permit vlan 1 10 20 port link-aggregation group 2 # interface GigabitEthernet1/0/10 port link-mode bridge port link-type trunk port trunk permit vlan 1 10 20 port link-aggregation group 2 # interface GigabitEthernet1/0/11 port link-mode bridge port link-type trunk undo port trunk permit vlan 1 port trunk permit vlan 20 port link-aggregation group 2 # interface GigabitEthernet1/0/12 port link-mode bridge port link-type trunk undo port trunk permit vlan 1 port trunk permit vlan 20 port link-aggregation group 2 # interface GigabitEthernet1/0/13 port link-mode bridge port link-type trunk undo port trunk permit vlan 1 port trunk permit vlan 20 port link-aggregation group 2 # interface GigabitEthernet1/0/14 port link-mode bridge port link-type trunk undo port trunk permit vlan 1 port trunk permit vlan 20 port link-aggregation group 2 # interface GigabitEthernet1/0/15 port link-mode bridge port link-type trunk undo port trunk permit vlan 1 port trunk permit vlan 30 port link-aggregation group 3 # interface GigabitEthernet1/0/16 port link-mode bridge port link-type trunk undo port trunk permit vlan 1 port trunk permit vlan 30 port link-aggregation group 3 # interface GigabitEthernet1/0/17 port link-mode bridge port link-type trunk undo port trunk permit vlan 1 port trunk permit vlan 30 port link-aggregation group 3 # interface GigabitEthernet1/0/18 port link-mode bridge port link-type trunk undo port trunk permit vlan 1 port trunk permit vlan 30 port link-aggregation group 3 # interface GigabitEthernet1/0/19 port link-mode bridge port link-type trunk undo port trunk permit vlan 1 port trunk permit vlan 30 port link-aggregation group 3 # interface GigabitEthernet1/0/20 port link-mode bridge port link-type trunk undo port trunk permit vlan 1 port trunk permit vlan 30 port link-aggregation group 3 # interface GigabitEthernet1/0/21 port link-mode bridge # interface GigabitEthernet1/0/22 port link-mode bridge # interface GigabitEthernet1/0/23 port link-mode bridge # interface GigabitEthernet1/0/24 port link-mode bridge # interface GigabitEthernet1/0/25 port link-mode bridge # interface GigabitEthernet1/0/26 port link-mode bridge # interface GigabitEthernet1/0/27 port link-mode bridge # interface GigabitEthernet1/0/28 port link-mode bridge # scheduler logfile size 16 # line class aux user-role network-admin # line class vty user-role network-operator # line aux 0 user-role network-admin # line vty 0 63 user-role network-operator # ip route-static 0.0.0.0 0 192.168.100.2 # radius scheme system user-name-format without-domain # domain system # domain default enable system # role name level-0 description Predefined level-0 role # role name level-1 description Predefined level-1 role # role name level-2 description Predefined level-2 role # role name level-3 description Predefined level-3 role # role name level-4 description Predefined level-4 role # role name level-5 description Predefined level-5 role # role name level-6 description Predefined level-6 role # role name level-7 description Predefined level-7 role # role name level-8 description Predefined level-8 role # role name level-9 description Predefined level-9 role # role name level-10 description Predefined level-10 role # role name level-11 description Predefined level-11 role # role name level-12 description Predefined level-12 role # role name level-13 description Predefined level-13 role # role name level-14 description Predefined level-14 role # user-group system # local-user admin class manage password hash $h$6$3TdpqKhqlLfcpsjb$/3YlS9eaHqvkYhejliiyMxVA+/zyGCxBKrDRCCh7JCBli08OxEJldcEvhQSPzybiqG8GHNs3Xj5Gg/ayPql8eQ== service-type http https authorization-attribute user-role network-admin authorization-attribute user-role network-operator # ip https enable # cloud-management server domain cloudnet.h3c.com # return 当前配置是这样的,问题是接入下的pc无法获取到IP
亲~登录后才可以操作哦!
确定你的邮箱还未认证,请认证邮箱或绑定手机后进行当前操作
举报
×
侵犯我的权益
×
侵犯了我企业的权益
×
抄袭了我的内容
×
原文链接或出处
诽谤我
×
对根叔社区有害的内容
×
不规范转载
×
举报说明