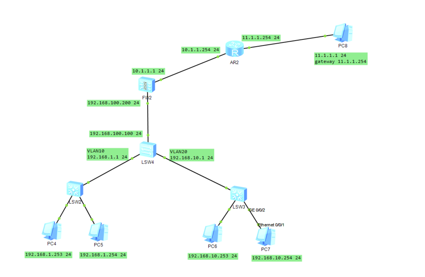
PC可以ping通到核心交换机,核心交换机可以ping通防火墙两个端口。
但是PC不能ping通防火墙,即100.200。在核心交换机做了默认路由,下一跳是100.200、为什么ping不通呢,
在防火墙也做了静态路由,指向1.0网段和10.0网段,下一跳是核心交换机的100.100
还有就是准备做NAT的easy-ip,
写一个安全策略以及NAT,结尾在指定一下用easy-ip 的方式就可以吧。

(0)
最佳答案
检查下防火墙策略问题
(0)
策略如下: security-policy #进入安全策略 rule name p1 #自定义安全策略名字 source-zone trust #源区域为trust区域 destination-zone untrust#目的区域为untrust区域 source-address 192.168.1.0 mask 255.255.255.0 #加上源地址更加精确匹配 action permit #允许trust区域访问untrust区域 security-policy #进入安全策略 rule name p1 #自定义安全策略名字 source-zone trust #源区域为trust区域 destination-zone untrust#目的区域为untrust区域 source-address 192.168.10.0 mask 255.255.255.0 #加上源地址更加精确匹配 action permit #允许trust区域访问untrust区域
不好意思,copy上来有点乱
亲~登录后才可以操作哦!
确定你的邮箱还未认证,请认证邮箱或绑定手机后进行当前操作
举报
×
侵犯我的权益
×
侵犯了我企业的权益
×
抄袭了我的内容
×
原文链接或出处
诽谤我
×
对根叔社区有害的内容
×
不规范转载
×
举报说明
太乱了,先加个全any的测试一下吧