• 全部
  • 经验案例
  • 典型配置
  • 技术公告
  • FAQ
  • 漏洞说明
  • 全部
  • 全部
  • 大数据引擎
  • 知了引擎
产品线
搜索
取消
案例类型
发布者
是否解决
是否官方
时间
搜索引擎
匹配模式
高级搜索

EWP-WAP622H一个面板亮蓝灯

  • 1关注
  • 0收藏,2483浏览
粉丝:0人 关注:0人

问题描述:

用USG330-PWR下接4个EWP-WAP622H面板,3个面板正常绿灯闪烁,一个面板亮蓝灯(且不是LAN4/WAN2,LAN4/WAN2这里也已经选择LAN4)。亮蓝灯的面板直连网线也是可以正常上网的,请问有谁知道是什么问题嘛?

组网及组网描述:

出口光猫下接USG330-PWR,poe交换机下接4个EWP-WAP622H面板

最佳答案

已采纳
粉丝:146人 关注:3人

有可能云平台没有管理上这个亮蓝灯的AP,但是不妨碍基础网络的使用

但是,在管理后台是能看到该面板是在线且获取了ip的

zhiliao_l9VwCK 发表时间:2023-05-24 更多>>

但是,在管理后台是能看到该面板是在线且获取了ip的

zhiliao_l9VwCK 发表时间:2023-05-24
3 个回答
粉丝:41人 关注:3人

https://www.h3c.com/cn/Products_And_Solution/InterConnect/Products/IP_Wlan/Products/X_B/L_B/M_AP/WAP622H/

没有连接云平台但是应该是已经连上capwap不然网线插在这个面板上不应该通网吧,路由上也显示设备正常

zhiliao_l9VwCK 发表时间:2023-05-24 更多>>

没有连接云平台但是应该是已经连上capwap不然网线插在这个面板上不应该通网吧,路由上也显示设备正常

zhiliao_l9VwCK 发表时间:2023-05-24
粉丝:105人 关注:1人

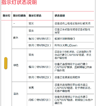
指示灯

WAP622H无线接入点的指示灯说明如表A-1所示。

表A-1 指示灯状态说明

指示灯

指示灯颜色

指示灯状态

状态说明

SYS

-

常灭

设备没有上电或者指示灯被关闭

黄色

常亮

设备正在初始化或者设备初始化异常

慢闪(1秒闪烁1次)

检测不到射频接口

快闪(1秒闪烁2次)

所有以太网口Down

绿色

常亮

设备处于待机状态,已连接到云平台或已建立CAPWAP隧道,但无客户端在线

慢闪(1秒闪烁1次)

设备已连接到云平台或已建立CAPWAP隧道,且射频接口有客户端在线

快闪(1秒闪烁2次)

设备正在更新应用程序

蓝色

常亮

设备未连接到云平台或未建立CAPWAP隧道,处于待机状态,无客户端在线

闪烁(1秒闪烁1次)

设备未连接到云平台或未建立CAPWAP隧道,射频接口有客户端在线

没有链接到云平台,但是应该是已经连接上capwap,不然网线插在这个面板上不应该直接通网吧,管理后台也显示面板在线且能获得IP地址

zhiliao_l9VwCK 发表时间:2023-05-24 更多>>

没有链接到云平台,但是应该是已经连接上capwap,不然网线插在这个面板上不应该直接通网吧,管理后台也显示面板在线且能获得IP地址

zhiliao_l9VwCK 发表时间:2023-05-24
z6Kl9 九段
粉丝:79人 关注:2人

该款型ap指示灯状态说明


云平台绑定了该ap吗

z6Kl9 发表时间:2023-05-24 更多>>

没有链接到云平台,但是应该是已经连接上capwap,不然网线插在这个面板上不应该直接通网吧,管理后台也显示面板在线且能获得IP地址

zhiliao_l9VwCK 发表时间:2023-05-24

云平台绑定了该ap吗

z6Kl9 发表时间:2023-05-24

编辑答案

你正在编辑答案

如果你要对问题或其他回答进行点评或询问,请使用评论功能。

分享扩散:

提出建议

    +

亲~登录后才可以操作哦!

确定

亲~检测到您登陆的账号未在http://hclhub.h3c.com进行注册

注册后可访问此模块

跳转hclhub

你的邮箱还未认证,请认证邮箱或绑定手机后进行当前操作

举报

×

侵犯我的权益 >
对根叔社区有害的内容 >
辱骂、歧视、挑衅等(不友善)

侵犯我的权益

×

泄露了我的隐私 >
侵犯了我企业的权益 >
抄袭了我的内容 >
诽谤我 >
辱骂、歧视、挑衅等(不友善)
骚扰我

泄露了我的隐私

×

您好,当您发现根叔知了上有泄漏您隐私的内容时,您可以向根叔知了进行举报。 请您把以下内容通过邮件发送到pub.zhiliao@h3c.com 邮箱,我们会尽快处理。
  • 1. 您认为哪些内容泄露了您的隐私?(请在邮件中列出您举报的内容、链接地址,并给出简短的说明)
  • 2. 您是谁?(身份证明材料,可以是身份证或护照等证件)

侵犯了我企业的权益

×

您好,当您发现根叔知了上有关于您企业的造谣与诽谤、商业侵权等内容时,您可以向根叔知了进行举报。 请您把以下内容通过邮件发送到 pub.zhiliao@h3c.com 邮箱,我们会在审核后尽快给您答复。
  • 1. 您举报的内容是什么?(请在邮件中列出您举报的内容和链接地址)
  • 2. 您是谁?(身份证明材料,可以是身份证或护照等证件)
  • 3. 是哪家企业?(营业执照,单位登记证明等证件)
  • 4. 您与该企业的关系是?(您是企业法人或被授权人,需提供企业委托授权书)
我们认为知名企业应该坦然接受公众讨论,对于答案中不准确的部分,我们欢迎您以正式或非正式身份在根叔知了上进行澄清。

抄袭了我的内容

×

原文链接或出处

诽谤我

×

您好,当您发现根叔知了上有诽谤您的内容时,您可以向根叔知了进行举报。 请您把以下内容通过邮件发送到pub.zhiliao@h3c.com 邮箱,我们会尽快处理。
  • 1. 您举报的内容以及侵犯了您什么权益?(请在邮件中列出您举报的内容、链接地址,并给出简短的说明)
  • 2. 您是谁?(身份证明材料,可以是身份证或护照等证件)
我们认为知名企业应该坦然接受公众讨论,对于答案中不准确的部分,我们欢迎您以正式或非正式身份在根叔知了上进行澄清。

对根叔社区有害的内容

×

垃圾广告信息
色情、暴力、血腥等违反法律法规的内容
政治敏感
不规范转载 >
辱骂、歧视、挑衅等(不友善)
骚扰我
诱导投票

不规范转载

×

举报说明