最佳答案
本案例适用于ERG2 产品系列路由器:ER8300G2-X、ER6300G2、ER3260G2、ER3200G2等。
设备恢复到出厂状态。
在路由器接口面板找到LAN接口,用网线将电脑和设备的任意一个LAN接口连在一起,电脑可以自动获取192.168.1.X/24网段的地址。电脑连接好路由器之后完成后打开浏览器,在浏览器地址栏中输入http://192.168.1.1登录设备管理界面。
运行Web浏览器,在地址栏中输入http://192.168.1.1,如下图所示。

回车后跳转到Web登录页面,输入用户名、密码(缺省均为admin,,区分大小写)如下图所示。

单击【登录】按钮或直接回车后,您即可登录到路由器的Web设置页面,如下图所示。

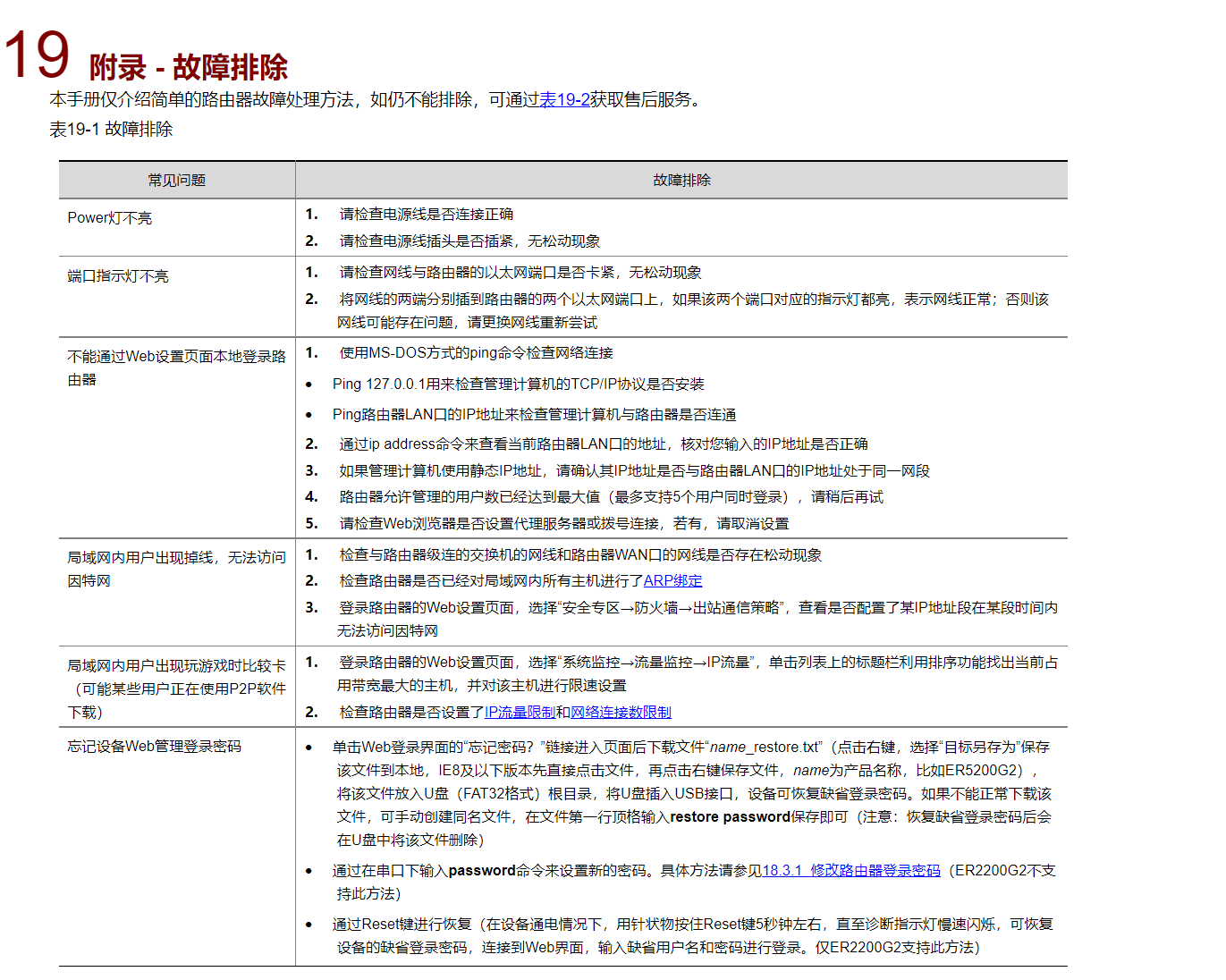
注意: 同一时间,路由器最多允许五个用户通过Web设置页面进行管理。
1、登录Web页面【设备管理】--【基本管理】--【配置管理】:
单击【恢复到出厂设置】中的【复原】按钮恢复设备到出厂设置。

2、使用console口恢复出厂:
使用Consosle口登陆设备,参考【01设备管理】章节中的【1.1.1 Console方式登录设备方法】。
<H3C>提示进入设备命令行,命令行下输入:restore default命令并回车,再次输入Y确认后,路由器将恢复到出厂设置并重新启动,同时账号密码也恢复到初始配置,初始账号密码均为小写的admin。
3、通过U盘恢复出厂:
新建记事本文件,名称为:ERXXXXG2_restore.txt(XXXX为设备的具体型号),在文件第一行顶格输入restore default(恢复默认密码会在U盘中将该文件删除)。将该文件放入U盘根目录,将U盘插入USB接口,设备会恢复出厂设置,所有配置清空,并且设备会重启。
注意:
(1)恢复将清空全部配置,设备所有配置将恢复到出厂配置,请谨慎操作。
(2)通过U盘恢复出厂,设置文件名需要和设备名称一致,例如设备型号为ER5100G2,文件名为ER5100G2_restore.txt。
(3)通过U盘恢复出厂,U盘格式需要使用FAT32,否则无法恢复。
(4)从版本R1104支持U盘恢复配置。
4、如果设备前面板有reset 按钮
可通过设备前面板上的RESET按钮解决,具体方法如下恢复缺省Web登录密码(admin): 按住RESET按钮5秒左右,SYS指示灯黄色慢速闪烁 (1Hz),此时设备密码将恢复成初始的登录密码admin。
恢复出厂设置:按住RESET按钮10秒左右,SYS指示灯黄色快速闪烁(8Hz),设备将会重启,此时设备所有的配置将会清空。在未备份设备配置文件的情况下,请谨慎此方式
(0)
适用软件版本:R0821。
恢复出厂配置的方法有如下三种:
· 在设备Web管理页面的导航栏中选择“系统工具>配置管理”,单击“恢复出厂配置”页签,点击<重置>按钮,在确认提示框中选择“是”,完成恢复出厂配置并强制重启设备。
· 若设备前面板上存在RESET按钮,可通过按下RESET按钮来恢复设备的出厂配置。RT-MER3220路由器需长按RESET按钮10秒钟以上,RT-MER5200路由器需长按RESET按钮4秒钟以上,设备将立刻恢复出厂配置并重新启动。
· 将管理计算机串口连接到设备上或者通过管理计算机Telnet到设备,在用户视图下执行“restore factory-default”命令,确认执行该命令后,设备将恢复到出厂设置并重新启动。
(0)
暂无评论
亲~登录后才可以操作哦!
确定你的邮箱还未认证,请认证邮箱或绑定手机后进行当前操作
举报
×
侵犯我的权益
×
侵犯了我企业的权益
×
抄袭了我的内容
×
原文链接或出处
诽谤我
×
对根叔社区有害的内容
×
不规范转载
×
举报说明
暂无评论