
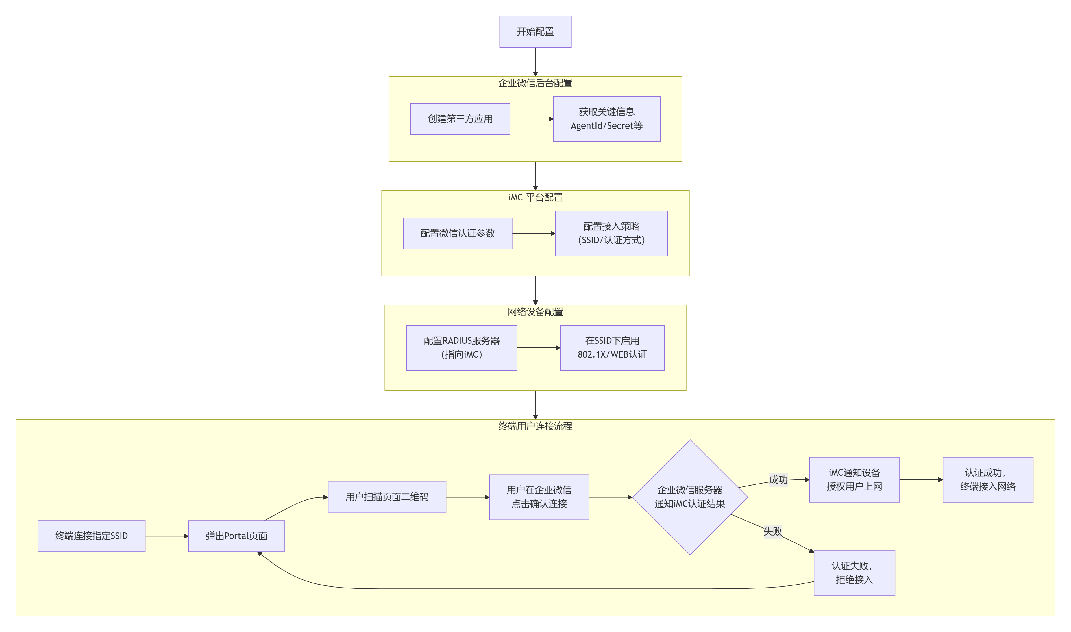
flowchart TD
A[开始配置] --> B(企业微信后台配置)
B --> C( iMC 平台配置 )
C --> D( 网络设备配置 )
D --> E( 终端用户连接流程 )
subgraph B [企业微信后台配置]
B1[创建第三方应用] --> B2[获取关键信息<br>AgentId/Secret等]
end
subgraph C [iMC 平台配置]
C1[配置微信认证参数] --> C2[配置接入策略<br>(SSID/认证方式)]
end
subgraph D [网络设备配置]
D1[配置RADIUS服务器<br>(指向iMC)] --> D2[在SSID下启用<br>802.1X/WEB认证]
end
subgraph E [终端用户连接流程]
E1[终端连接指定SSID] --> E2[弹出Portal页面]
E2 --> E3[用户扫描页面二维码]
E3 --> E4[用户在企业微信<br>点击确认连接]
E4 --> E5{企业微信服务器<br>通知iMC认证结果}
E5 -- 成功 --> E6[iMC通知设备<br>授权用户上网]
E5 -- 失败 --> E7[认证失败,<br>拒绝接入]
E6 --> E8[认证成功,<br>终端接入网络]
E7 --> E2
end(0)
亲~登录后才可以操作哦!
确定你的邮箱还未认证,请认证邮箱或绑定手机后进行当前操作
举报
×
侵犯我的权益
×
侵犯了我企业的权益
×
抄袭了我的内容
×
原文链接或出处
诽谤我
×
对根叔社区有害的内容
×
不规范转载
×
举报说明
暂无评论