本文以
SR8800-X 路由器
为例,产品安装指导主要围绕官网“
首页
支持
文档与软件
文档中心
路由器
H3C SR系列高端路由器
H3C SR8800-X 路由器
”中的“硬件描述”、“安装指导”模块进行使用指导。
一、“硬件描述”、“安装指导”文档常见应用场景:
1、无法接触到SR8808-X, 想获取到这台设备外观信息?---点击 相关产品“硬件描述”-“ 01-产品介绍 ”-“ 1.1 设备外观 ”章节
2、面板指示灯状态看上去有点怪,此时是否是正常状态?--- 点击 相关产品“硬件描述”-“ 02-可插拔部件介绍及适配关系 ”- 相关页面Crtl+F搜索相关单板型号,可以找到“指示灯状态”含义
3、 客户路由器设备电源不是满配,每个机框一个电源,是否满足供电要求?--- 电源需满足路由器整机最大功耗=单板动态总功耗+风扇框最大功耗, 点击 相关产品“硬件描述”-“ 02-可插拔部件介绍及适配关系 ” 中确认各个部件的功耗值
4、 虽然都是 SR8800-X系列路由器,但是单板适配情况不同,该如何确认? ---点击 相关产品“硬件描述”-“ 02-可插拔部件介绍及适配关系 ”-相关页面Crtl+F搜索相关单板型号,可以马上定位到单板外观信息、单板与配套关系表 。
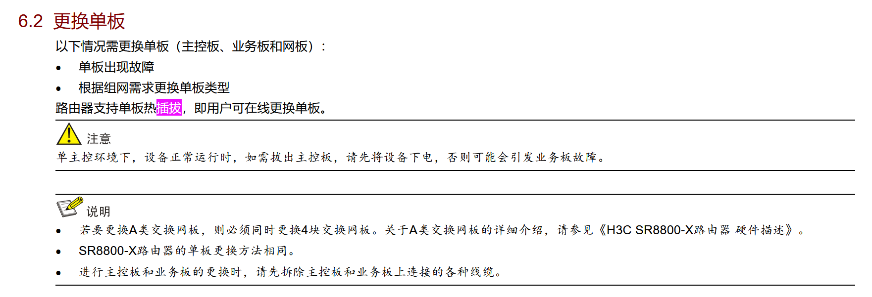
5、设备正在运行业务,想进行板卡插拔操作,是否需要整机下电? ---点击 相关产品“安装指导”-“ 06-第6章 更换模块 ”- -相关页面Crtl+F搜索关键词如“插拔”,快速定位到相关单板、接口子卡、硬盘等插拔情况,如下图不同可插拔模块插拔情况不同:


6、 SR8808H-X 交换网板没有满配,安装槽位是否有安装顺序限制? ---点击 相关产品“硬件描述”-“ 01-产品介绍 ”-“ 1.1 设备外观 ”章节板卡槽位介绍时有相关安装顺序说明或“ 02-可插拔部件介绍及适配关系 ”查看交换网板和主机适配关系。如下图:


7、路由器想使用非成品线,各连接线缆怎么制作? ?---点击 相关产品“硬件描述”-“ 03-连接线缆介绍 ”
本文以
SR8800-X 路由器
为例
,《
H3C SR8800-X路由器 安装指导-5W135
》链接:
https://www.h3c.com/cn/Service/Document_Software/Document_Center/Routers/Catalog/SR_Router/SR8800-X/Installation/Installation_Manual/H3C_SR8800-X_IG/
《 H3C SR8800-X路由器 硬件描述-5W103 》
https://www.h3c.com/cn/Service/Document_Software/Document_Center/Routers/Catalog/SR_Router/SR8800-X/Learn_Products/Hardware_Information/H3C_SR8800_X-12098/
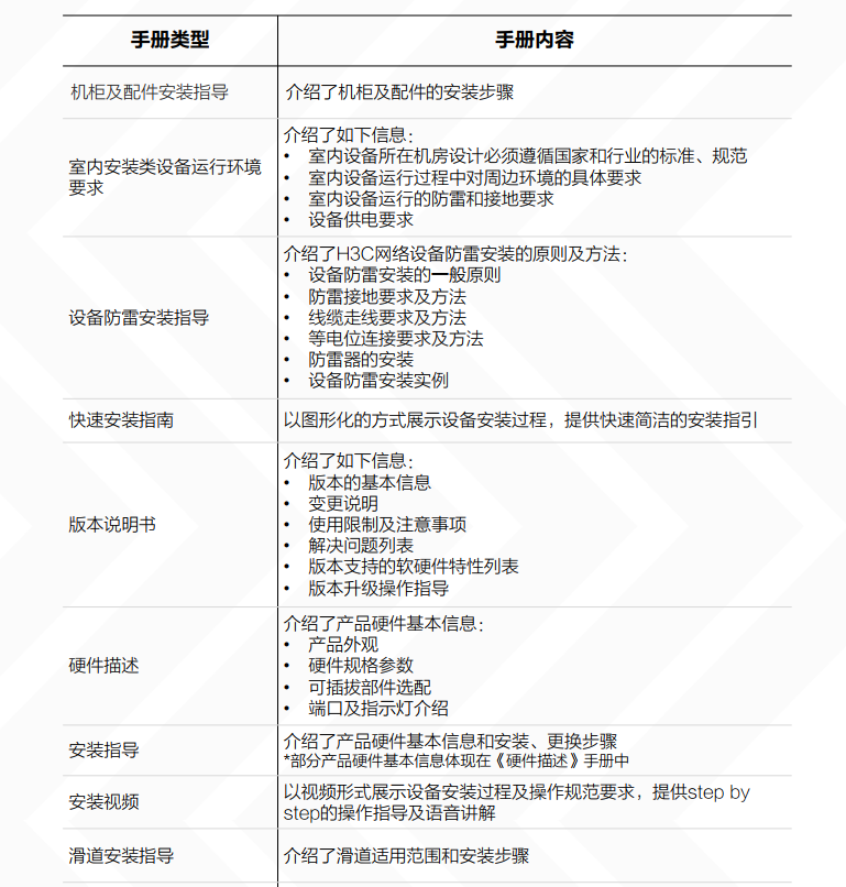
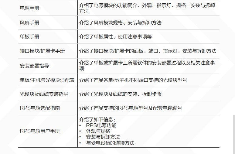
二、设备安装相关文档内容说明:




| 资料名称 | 资料在线浏览 | 资料下载 |
|---|---|---|
| H3C SR8800-X路由器 安装指导-5W135-整本手册 | 在线浏览 | 点击下载 |
| H3C SR8800-X路由器 硬件描述-5W103-整本手册 | 在线浏览 | 点击下载 |
亲~登录后才可以操作哦!
确定你的邮箱还未认证,请认证邮箱或绑定手机后进行当前操作