服务器必备的一些手册和文档,均在H3C官网可以获取;
本文章主要以R4900 G3服务器机型为例,介绍如何查找某一机型的相关手册及文档。
H3C官网地址:www.h3c.com
1. 登录H3C官网,点击[支持]->[文档中心]->[文档中心]

2. 按产品检索,选择[服务器]

3. [服务器]文档中心包含的常用工具如下:

4. 在[服务器]文档中心专栏中,搜索对应机型的名称(如R4900 G3),选中并进入到对应机型的文档专栏界面

5. 对应机型的文档手册架构如下(常用内容已标红)

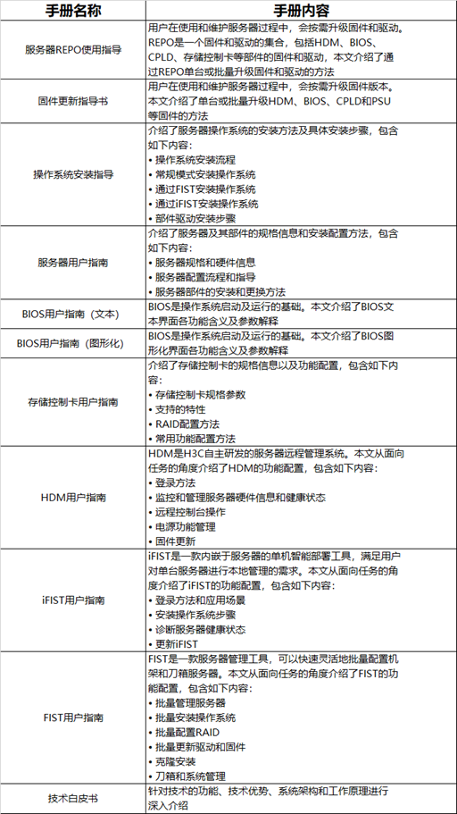
6. 常用手册文档解释说明如下

该案例暂时没有网友评论
✖
案例意见反馈
亲~登录后才可以操作哦!
确定你的邮箱还未认证,请认证邮箱或绑定手机后进行当前操作