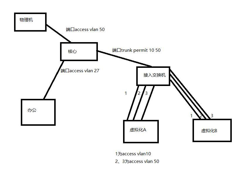
客户有两套虚拟化平台,分了2个vlan,管理vlan10和业务vlan50,现在情况是办公网络vlan27和物理机网络vlan50都可以ping通虚拟化平台的vlan10和vlan50,但虚拟化平台里的虚机vlan50无法到管理vlan10,两套虚拟化平台之间也是虚拟机ping不通管理口。虚拟机ping管理口结果是ttl传输过期,追踪路由一直在核心上循环。

只有虚拟机里的虚机ping两台虚拟化平台的vlan10地址才会有这问题,ping其他vlan10的地址无此问题。
大致组网如下

(0)
最佳答案
亲~登录后才可以操作哦!
确定你的邮箱还未认证,请认证邮箱或绑定手机后进行当前操作
举报
×
侵犯我的权益
×
侵犯了我企业的权益
×
抄袭了我的内容
×
原文链接或出处
诽谤我
×
对根叔社区有害的内容
×
不规范转载
×
举报说明
闲置口也需要进行vlan隔离配置,如果空闲会以vlan 1进行广播。 你可以看看接口下面的广播包。