• 全部
  • 经验案例
  • 典型配置
  • 技术公告
  • FAQ
  • 漏洞说明
  • 全部
  • 全部
  • 大数据引擎
  • 知了引擎
产品线
搜索
取消
案例类型
发布者
是否解决
是否官方
时间
搜索引擎
匹配模式
高级搜索

关于H3C WA2620i-AGN的疑惑,通过WiFi的方式访问NAS,传输速度仅4M/S

  • 0关注
  • 1收藏,5565浏览
晴天 零段
粉丝:0人 关注:0人

问题描述:

局域网内,PC通过WiFi的方式访问NAS,下载速度仅2M/S;通过有线的方式访问NAS,下载速度100M/S 。

最开始以为是交换机的问题,测试:两台PC连接同一个AP的无线,他们的传输速度也仅仅达到3M/S。

我认为是问题可能出在AP。

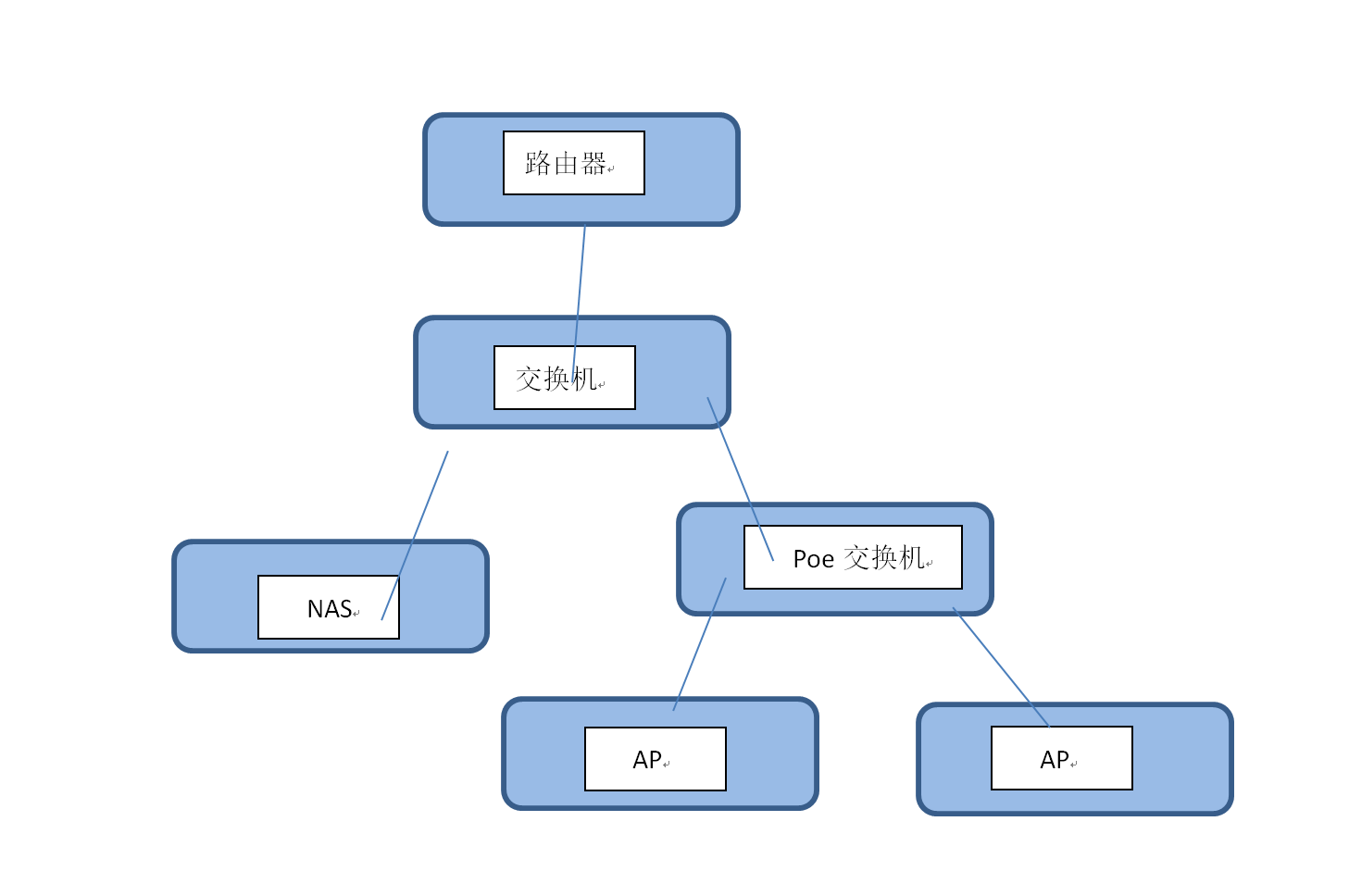
组网及组网描述:

千兆的网络环境。共两个WA2620i-AGN 胖AP。每个AP发射有两个SSID。两台AP上有一个相同ssid,共3个ssid 。



最佳答案

粉丝:0人 关注:0人

1、可以看一下电脑网卡的协商速率是多少,无线的速率肯定是要比有线低很多的,如果协商速率也不是很高的话,那就是正常的,一般来说如果协商速率为130M,实际环境中速率为5-6M是正常的。

2、修改加密方式测试一下,一般加密方式采用ccmp+rsn的方式。

3、排查一下有没有通信道的干扰,可以修改一下ap信道

这一款的好像没有呢您说的 ccmp+rsn。不过我检测了信道,发现很多处于6信道的SSID,我更改了信道,网络提升了不少,谢谢!

晴天 发表时间:2018-05-25 更多>>

1.协商速度75Mbps。 2.ccmp + rsn 是什么样的形式呢。能简单的讲解一下吗。我把无线服务的配置图,发在正文里,您帮我看看。谢谢! 3.信道是选择的自动。应该会自己调节吧。。。

晴天 发表时间:2018-05-24

在下方,正文里无法编辑。谢谢!

晴天 发表时间:2018-05-24

如果协商速率是75,那么下载速度是在正常值里面的,安全ie选择ccmp,加密类型应该是有rsn的

不会不会 发表时间:2018-05-24

这一款的好像没有呢您说的 ccmp+rsn。不过我检测了信道,发现很多处于6信道的SSID,我更改了信道,网络提升了不少,谢谢!

晴天 发表时间:2018-05-25
1 个回答
晴天 知了小白
粉丝:0人 关注:0人

这是配置页面:

我按照你这个配置配置,我识别的速度是54Mb

zhiliao_O37q8 发表时间:2021-05-06 更多>>

我按照你这个配置配置,我识别的速度是54Mb

zhiliao_O37q8 发表时间:2021-05-06

编辑答案

你正在编辑答案

如果你要对问题或其他回答进行点评或询问,请使用评论功能。

分享扩散:

提出建议

    +

亲~登录后才可以操作哦!

确定

亲~检测到您登陆的账号未在http://hclhub.h3c.com进行注册

注册后可访问此模块

跳转hclhub

你的邮箱还未认证,请认证邮箱或绑定手机后进行当前操作

举报

×

侵犯我的权益 >
对根叔社区有害的内容 >
辱骂、歧视、挑衅等(不友善)

侵犯我的权益

×

泄露了我的隐私 >
侵犯了我企业的权益 >
抄袭了我的内容 >
诽谤我 >
辱骂、歧视、挑衅等(不友善)
骚扰我

泄露了我的隐私

×

您好,当您发现根叔知了上有泄漏您隐私的内容时,您可以向根叔知了进行举报。 请您把以下内容通过邮件发送到pub.zhiliao@h3c.com 邮箱,我们会尽快处理。
  • 1. 您认为哪些内容泄露了您的隐私?(请在邮件中列出您举报的内容、链接地址,并给出简短的说明)
  • 2. 您是谁?(身份证明材料,可以是身份证或护照等证件)

侵犯了我企业的权益

×

您好,当您发现根叔知了上有关于您企业的造谣与诽谤、商业侵权等内容时,您可以向根叔知了进行举报。 请您把以下内容通过邮件发送到 pub.zhiliao@h3c.com 邮箱,我们会在审核后尽快给您答复。
  • 1. 您举报的内容是什么?(请在邮件中列出您举报的内容和链接地址)
  • 2. 您是谁?(身份证明材料,可以是身份证或护照等证件)
  • 3. 是哪家企业?(营业执照,单位登记证明等证件)
  • 4. 您与该企业的关系是?(您是企业法人或被授权人,需提供企业委托授权书)
我们认为知名企业应该坦然接受公众讨论,对于答案中不准确的部分,我们欢迎您以正式或非正式身份在根叔知了上进行澄清。

抄袭了我的内容

×

原文链接或出处

诽谤我

×

您好,当您发现根叔知了上有诽谤您的内容时,您可以向根叔知了进行举报。 请您把以下内容通过邮件发送到pub.zhiliao@h3c.com 邮箱,我们会尽快处理。
  • 1. 您举报的内容以及侵犯了您什么权益?(请在邮件中列出您举报的内容、链接地址,并给出简短的说明)
  • 2. 您是谁?(身份证明材料,可以是身份证或护照等证件)
我们认为知名企业应该坦然接受公众讨论,对于答案中不准确的部分,我们欢迎您以正式或非正式身份在根叔知了上进行澄清。

对根叔社区有害的内容

×

垃圾广告信息
色情、暴力、血腥等违反法律法规的内容
政治敏感
不规范转载 >
辱骂、歧视、挑衅等(不友善)
骚扰我
诱导投票

不规范转载

×

举报说明