• 全部
  • 经验案例
  • 典型配置
  • 技术公告
  • FAQ
  • 漏洞说明
  • 全部
  • 全部
  • 大数据引擎
  • 知了引擎
产品线
搜索
取消
案例类型
发布者
是否解决
是否官方
时间
搜索引擎
匹配模式
高级搜索

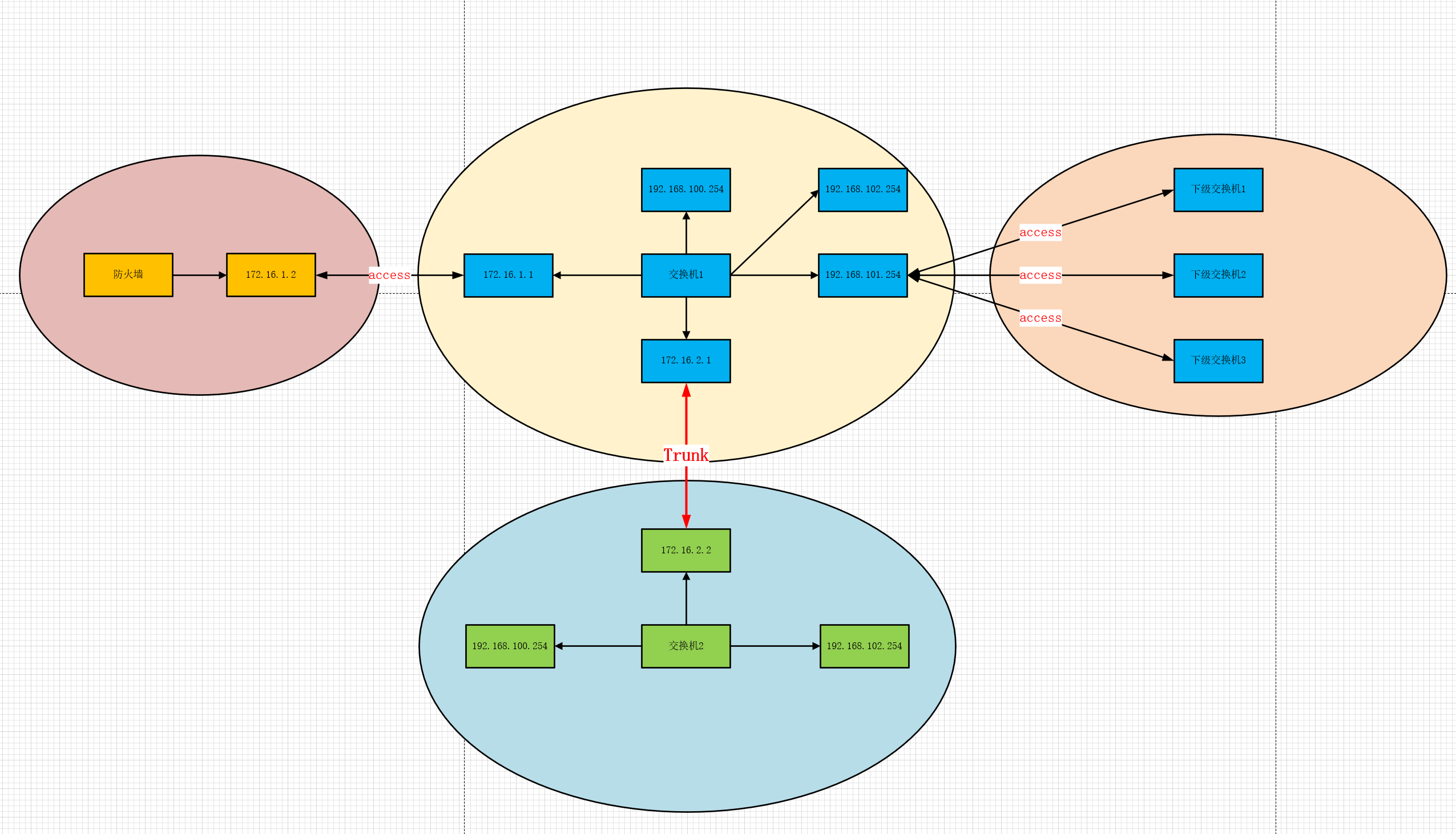
三层交换机互联有一个vlan ping不通

2021-06-06提问
  • 0关注
  • 1收藏,3474浏览
粉丝:0人 关注:0人

问题描述:

公司网络升级,有以下两个问题请教一下:

1.交换机1为核心交换,划分了5个vlan,其中vlan 200 IP为172.16.2.1,交换机2上也划分了3个vlan,其中vlan200 IP为172.16.2.2,通过网线直连,端口模式为Trunk,现在可以ping 通交换机二的其他两个网段,但是172.16.2.2无法ping通,求指点。

2.核心交换机1开启了OSPF,宣告上面5个网段,防火墙也开启OSPF,宣告1个网段,PC连核心不能上外网,需要增加静态路由0.0.0.0 0 172.16.1.2才可以,为什么只有OSPF不能访问外网呢


组网及组网描述:


最佳答案

xiaoyu 九段
粉丝:73人 关注:0人

1、从哪里ping  2.2不通?tracert看看,是不是哪里有路由缺失

2、因为上外网只能是缺省路由才行,单独的ospf要是下发缺省路由到交换机上也行

发现问题了,IP地址多了个8

zhiliao_BiOEy 发表时间:2021-06-06 更多>>

交换机二就ping不通

zhiliao_BiOEy 发表时间:2021-06-06

2.2不就是在交换机二上面么,自己ping自己也ping不通 ?

zhiliao_ibEpD9 发表时间:2021-06-06

是的,所以我也纳闷

zhiliao_BiOEy 发表时间:2021-06-06

评论不能贴图,我贴到回答下了,怀疑接口那里有问题,但是又不能尝试,不在交换机前搞错就连不上了

zhiliao_BiOEy 发表时间:2021-06-06

发现问题了,IP地址多了个8

zhiliao_BiOEy 发表时间:2021-06-06
1 个回答
zhiliao_BiOEy 知了小白
粉丝:0人 关注:0人

第一个问题找到原因了,172.16.2.2写错成172.168.2.2了,搞了好半天才看到


哈哈,就说不应该自己ping不通自己

zhiliao_ibEpD9 发表时间:2021-06-07 更多>>

哈哈,就说不应该自己ping不通自己

zhiliao_ibEpD9 发表时间:2021-06-07

编辑答案

你正在编辑答案

如果你要对问题或其他回答进行点评或询问,请使用评论功能。

分享扩散:

提出建议

    +

亲~登录后才可以操作哦!

确定

亲~检测到您登陆的账号未在http://hclhub.h3c.com进行注册

注册后可访问此模块

跳转hclhub

你的邮箱还未认证,请认证邮箱或绑定手机后进行当前操作

举报

×

侵犯我的权益 >
对根叔社区有害的内容 >
辱骂、歧视、挑衅等(不友善)

侵犯我的权益

×

泄露了我的隐私 >
侵犯了我企业的权益 >
抄袭了我的内容 >
诽谤我 >
辱骂、歧视、挑衅等(不友善)
骚扰我

泄露了我的隐私

×

您好,当您发现根叔知了上有泄漏您隐私的内容时,您可以向根叔知了进行举报。 请您把以下内容通过邮件发送到pub.zhiliao@h3c.com 邮箱,我们会尽快处理。
  • 1. 您认为哪些内容泄露了您的隐私?(请在邮件中列出您举报的内容、链接地址,并给出简短的说明)
  • 2. 您是谁?(身份证明材料,可以是身份证或护照等证件)

侵犯了我企业的权益

×

您好,当您发现根叔知了上有关于您企业的造谣与诽谤、商业侵权等内容时,您可以向根叔知了进行举报。 请您把以下内容通过邮件发送到 pub.zhiliao@h3c.com 邮箱,我们会在审核后尽快给您答复。
  • 1. 您举报的内容是什么?(请在邮件中列出您举报的内容和链接地址)
  • 2. 您是谁?(身份证明材料,可以是身份证或护照等证件)
  • 3. 是哪家企业?(营业执照,单位登记证明等证件)
  • 4. 您与该企业的关系是?(您是企业法人或被授权人,需提供企业委托授权书)
我们认为知名企业应该坦然接受公众讨论,对于答案中不准确的部分,我们欢迎您以正式或非正式身份在根叔知了上进行澄清。

抄袭了我的内容

×

原文链接或出处

诽谤我

×

您好,当您发现根叔知了上有诽谤您的内容时,您可以向根叔知了进行举报。 请您把以下内容通过邮件发送到pub.zhiliao@h3c.com 邮箱,我们会尽快处理。
  • 1. 您举报的内容以及侵犯了您什么权益?(请在邮件中列出您举报的内容、链接地址,并给出简短的说明)
  • 2. 您是谁?(身份证明材料,可以是身份证或护照等证件)
我们认为知名企业应该坦然接受公众讨论,对于答案中不准确的部分,我们欢迎您以正式或非正式身份在根叔知了上进行澄清。

对根叔社区有害的内容

×

垃圾广告信息
色情、暴力、血腥等违反法律法规的内容
政治敏感
不规范转载 >
辱骂、歧视、挑衅等(不友善)
骚扰我
诱导投票

不规范转载

×

举报说明