

接入层跟汇聚层做堆叠后只需要在主设备做相应配置就可以了还是每台设备都要做?
为什么感觉这拓扑图是两个两个堆叠的?配置列子里面是下层四个上层两个?两个机柜居然分开连接汇聚层?
(0)
最佳答案
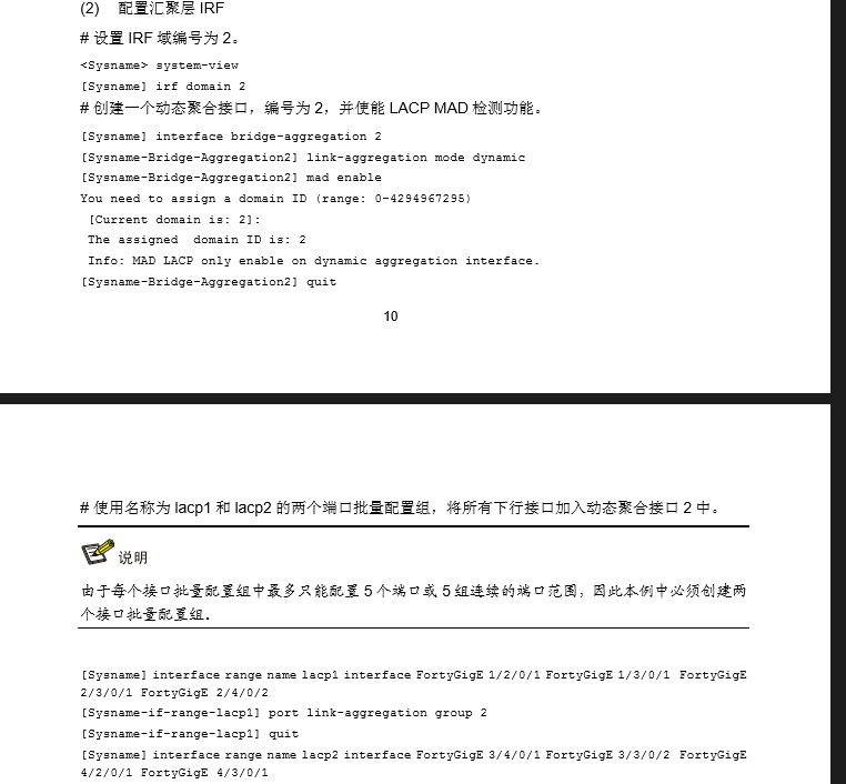
这是什么设备的堆叠配置? 这个配置应该是很久之前的
(0)
华三s5820v2的堆叠
http://www.h3c.com/cn/d_201708/1023076_30005_0.htm#_Toc487655683 参考这个配置案例配置。
亲~登录后才可以操作哦!
确定你的邮箱还未认证,请认证邮箱或绑定手机后进行当前操作
举报
×
侵犯我的权益
×
侵犯了我企业的权益
×
抄袭了我的内容
×
原文链接或出处
诽谤我
×
对根叔社区有害的内容
×
不规范转载
×
举报说明
http://www.h3c.com/cn/d_201708/1023076_30005_0.htm#_Toc487655683 参考这个配置案例配置。