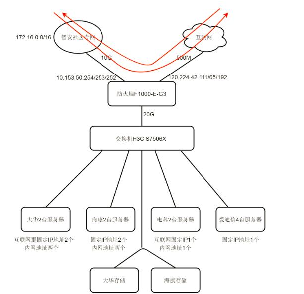
1网络拓扑结构

智慧社区专网内个别的地址访问公网的固定的网址,不是访问全部公网地址,例如只访问www.baidu.com
(0)
最佳答案
本案例适用于软件平台为Comware V7系列防火墙:如M9006、M9010、M9014等M9K系列的防火墙。
注:本案例是在F100-C-G2的Version 7.1.064, Release 9510P08版本上进行配置和验证的。
防火墙部署在互联网出口,需要实现通过安全策略限制访问www.baidu.com的目的。
2 组网图

上网配置略,请参考《轻轻松松配安全》2.1章节防火墙连接互联网上网配置方法案例。
1.2 开启本地DNS代理
#开启设备本地DNS代理功能,用于解析域名。

#在“策略”>“安全策略”中点击新建,创建名称为“denybaidu”的安全策略,源安全域为“trust

#新建对象组名为“baidu”的对象组,点击添加按钮。

#对象选择主机名,输入www.baidu.com点击确定完成配置。

#检查配置无误后点击确认按钮完成配置;

#在“策略”>“安全策略”中继续新建名称为“passany”的安全策略,源安全域为“trust”、目的安全域为“untrust”、动作选择允许。


使用浏览器打开www.baidu.com,不能正常访问:

使用浏览器打开***.***,可以正常访问:

查看pc针对百度解析的地址为39.156.66.18:

查看设备的安全策略日志,可以看到针对改目的ip已成功拒绝(第三条):

(0)
亲~登录后才可以操作哦!
确定你的邮箱还未认证,请认证邮箱或绑定手机后进行当前操作
举报
×
侵犯我的权益
×
侵犯了我企业的权益
×
抄袭了我的内容
×
原文链接或出处
诽谤我
×
对根叔社区有害的内容
×
不规范转载
×
举报说明
暂无评论