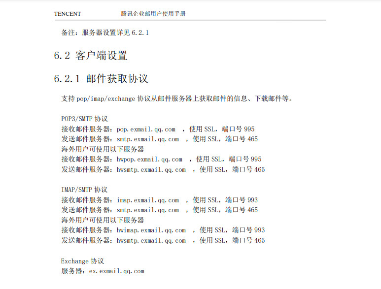
对齐方式
workspace E1010P01 对接腾讯企业邮箱服务器,邮箱已经开启了smtp服务,在管理平台填写smtp.exmail.qq.com提示无效地址,使用smtp.qq.com地址合法,端口使用默认的25和465都测试连接失败。是腾讯企业邮箱不支持非SSL登录吗,如图为设置截图

(0)
最佳答案
建议用163的邮箱,腾讯邮箱最近事逼贼多
(1)
测试可以,谢谢
测试可以,谢谢
您的设置没有问题,看来是支持不够。

(1)
嗯嗯,用163邮箱测试可以,应该是不支持ssl登录
嗯嗯,用163邮箱测试可以,应该是不支持ssl登录
亲~登录后才可以操作哦!
确定你的邮箱还未认证,请认证邮箱或绑定手机后进行当前操作
举报
×
侵犯我的权益
×
侵犯了我企业的权益
×
抄袭了我的内容
×
原文链接或出处
诽谤我
×
对根叔社区有害的内容
×
不规范转载
×
举报说明
这个功能应该是沿用的cas邮箱功能,我这边提个需求看看能不能接纳