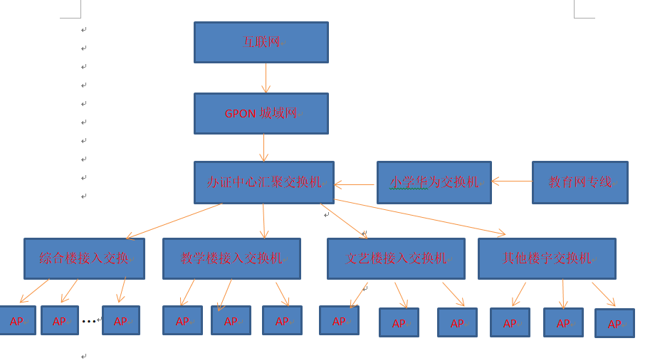
某小学采用三层交换机组网,本地转发教育网信息。在三层交换机上配置了dhcp 地址池,dhcp server ip-pool vlan70 network 10.114.72.0 mask 255.255.252.0 gateway-list 10.114.72.1 dns-list 220.187.24.2 220.187.24.6,interface Vlan-interface70 description SJMNEIWANGWUXIAN ip address 10.114.72.2 255.255.252.0,也和小学内网交换机通过光口连接,配置如下interface GigabitEthernet1/0/11 port link-mode bridge description to-sjmxxhwjhj3kou port link-type trunk port trunk pvid vlan 1 port trunk permit vlan 70 3094 3100,接入交换机是否也用配置interface Vlan-interface70 description SJMNEIWANGWUXIAN ip address 10.114.72.2 255.255.252.0,就是无法获取有效IP地址,配置过后他们内网都不能使用,把汇聚光纤拔掉后,他们内网就可以使用,请问如何处理。

(0)
最佳答案
您好,看了你办证中心交换机配置,DHCP地址池的网关是10.114.72.1,VLANIF 70下配置的是10.114.72.2,建议把interface Vlan-interface70的IP地址配置为10.114.72.1试下。
dhcp server ip-pool vlan70
network 10.114.72.0 mask 255.255.252.0
gateway-list 10.114.72.1
dns-list 220.187.24.2 220.187.24.6
#
interface Vlan-interface70
description SJMNEIWANGWUXIAN
ip address 10.114.72.1 255.255.252.0
#
(0)
亲~登录后才可以操作哦!
确定你的邮箱还未认证,请认证邮箱或绑定手机后进行当前操作
举报
×
侵犯我的权益
×
侵犯了我企业的权益
×
抄袭了我的内容
×
原文链接或出处
诽谤我
×
对根叔社区有害的内容
×
不规范转载
×
举报说明
暂无评论