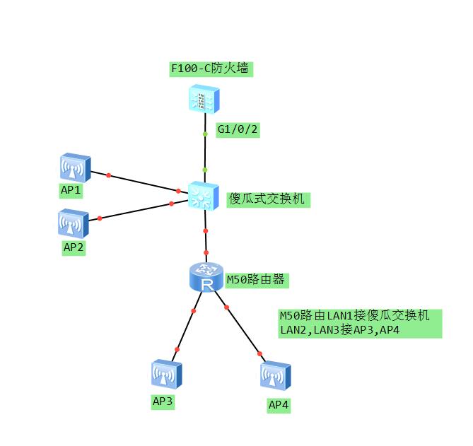
拓扑图如下,目前F100防火墙G1/0/2作为业务口,网关192.168.0.1,下发的地址是192.168.0.0/24,H3C MINI M50路由器开启纯AC模式,LAN1口接傻瓜交换机,AP1,AP2获取不到IP无法上线,AP3,AP4能够获取到M50下发的地址,要是M50关闭DHCP,那么也都无法获取IP并上线,网络拓扑无法改变,那么能否创建个VLAN20作为管理AP的VLAN,所有的AP都归到VLAN20,获取的IP为192.168.20.0/24,客户端连接AP后获取到的IP为192.168.20.0/24,具体该怎么配置呢,能否有详细的步骤,目前F100空闲的接口为G1/0/5

(0)
如果M50上联是个傻瓜式交换机新建vlan做AP管理不现实
在更换设备情况,建议把dhcp放在M50配置下网关地址是防火墙就行了。
这样AP也可能上线即使有有线终端也能上网
(0)
亲~登录后才可以操作哦!
确定你的邮箱还未认证,请认证邮箱或绑定手机后进行当前操作
举报
×
侵犯我的权益
×
侵犯了我企业的权益
×
抄袭了我的内容
×
原文链接或出处
诽谤我
×
对根叔社区有害的内容
×
不规范转载
×
举报说明
AP管理必须在M50,其它随便。交换机能配置最好