• 全部
  • 经验案例
  • 典型配置
  • 技术公告
  • FAQ
  • 漏洞说明
  • 全部
  • 全部
  • 大数据引擎
  • 知了引擎
产品线
搜索
取消
案例类型
发布者
是否解决
是否官方
时间
搜索引擎
匹配模式
高级搜索

交换机二层聚合

2024-09-26提问
  • 0关注
  • 0收藏,1336浏览
粉丝:2人 关注:2人

问题描述:

请问各位大佬,交换机二层链路聚合有主备模式的配置吗?就是正常情况下数据走主链路,当主链路down掉时,会启用备链路

最佳答案

粉丝:63人 关注:2人

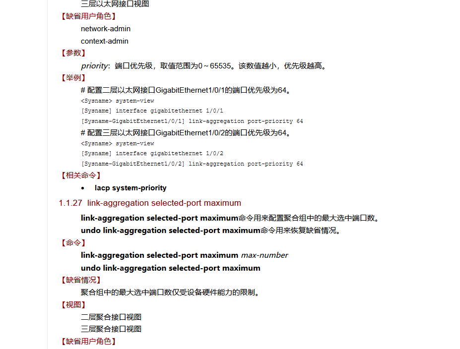
你可以配置动态聚合,之后在配置端口优先级,最大选中一个端口。

暂无评论

2 个回答
粉丝:18人 关注:0人

没那必要


因为链路聚合就是解决带宽不足并提高稳定性


如果主备建议不配套聚合通过stp感知网络变化吧


建议还是合理规划组网需求并确认最佳方案吧

暂无评论

粉丝:9人 关注:0人

是的,交换机的二层链路聚合可以配置主备模式,以确保在主链路故障时,备链路能够自动接管流量。以下是配置主备模式的一般步骤:

配置步骤

1. 创建链路聚合组:
plaintext
interface BridgeAggregation 1


2. 添加物理接口到聚合组:
plaintext
interface GigabitEthernet 1/0/1
port linkaggregation group 1
interface GigabitEthernet 1/0/2
port linkaggregation group 1


3. 设置链路聚合的最大选中数为1(确保只有一个链路处于活动状态):
plaintext
interface BridgeAggregation 1
linkaggregation selectedport maximum 1


4. 调整每条链路的优先级(设置主链路和备链路):
plaintext
interface GigabitEthernet 1/0/1
linkaggregation portpriority 100
interface GigabitEthernet 1/0/2
linkaggregation portpriority 200


在上述配置中,GigabitEthernet 1/0/1 被设置为主链路,GigabitEthernet 1/0/2 被设置为备链路。当主链路(优先级100)故障时,备链路(优先级200)会自动接管流量。

注意事项
优先级设置:优先级数值越小,优先级越高。确保主链路的优先级低于备链路。
链路聚合模式:可以选择静态链路聚合或LACP(动态链路聚合)模式。LACP模式下,链路聚合的可靠性和灵活性更高。


暂无评论

编辑答案

你正在编辑答案

如果你要对问题或其他回答进行点评或询问,请使用评论功能。

分享扩散:

提出建议

    +

亲~登录后才可以操作哦!

确定

亲~检测到您登陆的账号未在http://hclhub.h3c.com进行注册

注册后可访问此模块

跳转hclhub

你的邮箱还未认证,请认证邮箱或绑定手机后进行当前操作

举报

×

侵犯我的权益 >
对根叔社区有害的内容 >
辱骂、歧视、挑衅等(不友善)

侵犯我的权益

×

泄露了我的隐私 >
侵犯了我企业的权益 >
抄袭了我的内容 >
诽谤我 >
辱骂、歧视、挑衅等(不友善)
骚扰我

泄露了我的隐私

×

您好,当您发现根叔知了上有泄漏您隐私的内容时,您可以向根叔知了进行举报。 请您把以下内容通过邮件发送到pub.zhiliao@h3c.com 邮箱,我们会尽快处理。
  • 1. 您认为哪些内容泄露了您的隐私?(请在邮件中列出您举报的内容、链接地址,并给出简短的说明)
  • 2. 您是谁?(身份证明材料,可以是身份证或护照等证件)

侵犯了我企业的权益

×

您好,当您发现根叔知了上有关于您企业的造谣与诽谤、商业侵权等内容时,您可以向根叔知了进行举报。 请您把以下内容通过邮件发送到 pub.zhiliao@h3c.com 邮箱,我们会在审核后尽快给您答复。
  • 1. 您举报的内容是什么?(请在邮件中列出您举报的内容和链接地址)
  • 2. 您是谁?(身份证明材料,可以是身份证或护照等证件)
  • 3. 是哪家企业?(营业执照,单位登记证明等证件)
  • 4. 您与该企业的关系是?(您是企业法人或被授权人,需提供企业委托授权书)
我们认为知名企业应该坦然接受公众讨论,对于答案中不准确的部分,我们欢迎您以正式或非正式身份在根叔知了上进行澄清。

抄袭了我的内容

×

原文链接或出处

诽谤我

×

您好,当您发现根叔知了上有诽谤您的内容时,您可以向根叔知了进行举报。 请您把以下内容通过邮件发送到pub.zhiliao@h3c.com 邮箱,我们会尽快处理。
  • 1. 您举报的内容以及侵犯了您什么权益?(请在邮件中列出您举报的内容、链接地址,并给出简短的说明)
  • 2. 您是谁?(身份证明材料,可以是身份证或护照等证件)
我们认为知名企业应该坦然接受公众讨论,对于答案中不准确的部分,我们欢迎您以正式或非正式身份在根叔知了上进行澄清。

对根叔社区有害的内容

×

垃圾广告信息
色情、暴力、血腥等违反法律法规的内容
政治敏感
不规范转载 >
辱骂、歧视、挑衅等(不友善)
骚扰我
诱导投票

不规范转载

×

举报说明