• 全部
  • 经验案例
  • 典型配置
  • 技术公告
  • FAQ
  • 漏洞说明
  • 全部
  • 全部
  • 大数据引擎
  • 知了引擎
产品线
搜索
取消
案例类型
发布者
是否解决
是否官方
时间
搜索引擎
匹配模式
高级搜索

H3C-S6300-52QF V7.1.045 Release2422P01 浮动静态路由问题

2025-06-26提问
  • 0关注
  • 0收藏,746浏览
粉丝:0人 关注:0人

问题描述:

设备中为业务起了vpn-instance,业务由A出发经过交换机去往对端B,交换机和B点存在双链路,因此配置了浮动静态路由不同preference其中主走电信线路(默认60),备份走移动线路(preference 100)。并绑定了nqa进行链路的检测,配置后测试过中断电信接口,业务自动走了移动一切正常。目前因业务需求将部分需访问的B端地址主走移动,备走电信,配置了掩码更长的细路由指向移动,preference100指向电信,查询了irf路由表确认已经有移动路由生效,但实际A端进行了tracert,发现依旧走电信,不走移动,请问各位大神,可能是什么原因导致?

组网及组网描述:

A端主机10.10.3.114/24 网关10.10.3.1/24配置在华三交换机的vlan220上,vlan下绑定了vpn-instance,电信互联10.255.255.0/29移动互联10.255.254.0/29,配在相同的vpn-instrance中,主走电信,备走移动。

1 个回答
粉丝:16人 关注:0人

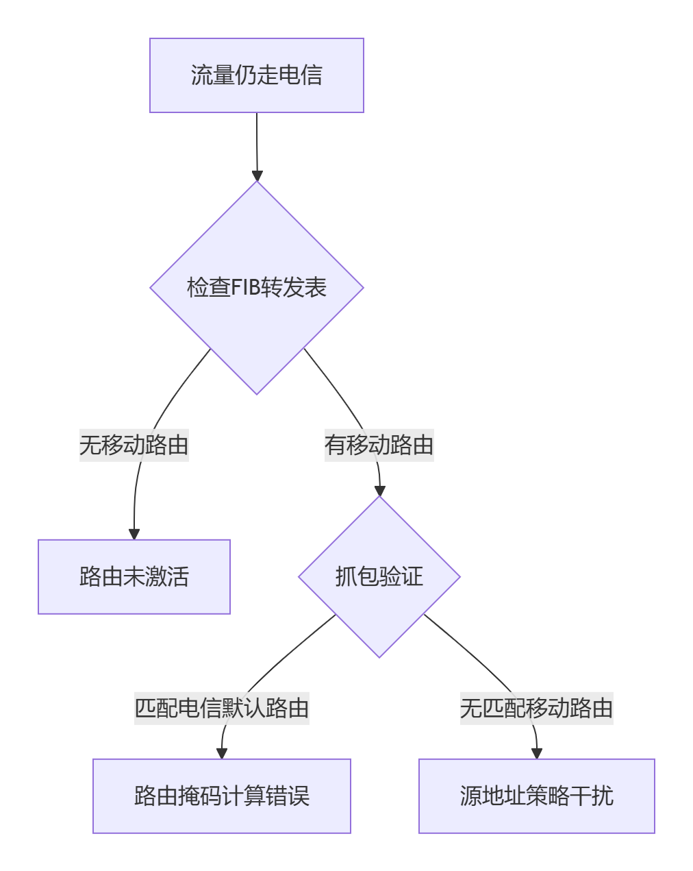
核心排查流程图​

​关键排查步骤及命令​

✅ 1. ​​验证FIB转发表实际生效路由​

# 在交换机执行(关注输出中的Active路由) display fib vpn-instance <VPN_NAME> 10.10.3.114 # 源主机视角 display fib vpn-instance <VPN_NAME> <B端地址> # 目标地址视角 # 期望输出示例: Destination/Mask Nexthop Flag TimeOut Interface <B_IP>/32 10.255.254.1 US - VlanifXXX(移动互联) # 明细路由应优先

✅ 2. ​​检查路由掩码长度优先级(核心)​

  • ​现象根因​​:

    ​默认路由(0.0.0.0/0)掩码长度=0,而您添加的明细路由掩码长度不足32位​​ → 未触发最长匹配原则

  • ​修复方案​​:

    # 修改为精确的32位主机路由(关键!) ip route-static vpn-instance <VPN_NAME> <B_IP> 255.255.255.255 10.255.254.1 preference 100

    📌 ​​路由匹配优先级​​:/32 > /29 > /24 > /0,务必确保目标地址为完整32位

✅ 3. ​​验证NQA与浮动路由联动状态​

# 检查NQA探测状态(必须显示Success) display nqa results # 正确输出: NQA entry(admin, tag) : test1 Destination IP address: 10.255.254.1 (移动网关) Status: Succeeded # 确认静态路由绑定NQA(未绑定则失效) display current-configuration | include "track" # 正确配置: ip route-static ... track nqa admin test1

✅ 4. ​​源地址策略干扰排查​

  • ​问题场景​​:当流量从交换机主动发起时(如tracert),可能匹配​​本地出向路由策略​

  • ​验证方法​​:

    # 在交换机模拟主机流量(指定源接口) tracert -a 10.10.3.114 <B_IP> # -a参数强制使用源IP # 对比主机tracert结果: 若交换机模拟成功 → 问题在网关ARP或主机路由 若仍失败 → 交换机策略路由(PBR)干扰

✅ 5. ​​策略路由(PBR)覆盖检查​

# 查看是否有PBR策略覆盖默认路由 display policy-based-route # 若存在类似配置 → 删除或修改: policy-based-route pbr1 permit node 10 if-match acl 3000 apply ip-address next-hop 10.255.255.1 # 强制下一跳电信

✅ 6. ​​VRF内路由泄漏检查​

# 检查是否意外导入其他VPN路由 display ip routing-table vpn-instance <VPN_NAME> verbose # 关注Route Flags: RD: xxx - 确保不是从其他VPN导入 Protocol: static - 应为本地生成

🛠️ ​​配置修正建议​

修正后的路由配置示例

# 主走电信(默认路由) ip route-static vpn-instance BizVPN 0.0.0.0 0.0.0.0 10.255.255.1 preference 60 track nqa telco # 备走移动(默认路由) ip route-static vpn-instance BizVPN 0.0.0.0 0.0.0.0 10.255.254.1 preference 100 # B端业务主走移动(! 关键:32位主机路由 !) ip route-static vpn-instance BizVPN <B_IP_1> 255.255.255.255 10.255.254.1 preference 80 # 优先级优于默认路由 ip route-static vpn-instance BizVPN <B_IP_2> 255.255.255.255 10.255.254.1 preference 80

📌 ​​终极验证手段​

流量路径捕捉

# 在交换机入方向(Vlanif220)抓包 system-view acl advanced 3999 rule 5 permit ip source 10.10.3.114 0 destination <B_IP> 0 qos mirror-group 1 inbound acl 3999 # 镜像流量 # 从主机发起测试流量 ping <B_IP> -t # 持续发送 # 检查抓包结果: 1. 若目的MAC是移动网关 → 正确 2. 若目的MAC是电信网关 → 仍错误

路由追踪工具

# 在交换机诊断路由 debugging ip icmp # 观察ICMP响应路径 terminal monitor tracert -vpn-instance BizVPN -a 10.10.3.114 <B_IP>

⚠️ ​​完成后务必关闭调试​​:undo debugging all


💎 最终结论

​最大可能性(>80%)​​:

您的“明细路由”掩码长度不足(非/32),导致未触发最长匹配原则,仍匹配了默认电信路由。

​解决方案​​:

将目标地址改为255.255.255.255掩码,并赋予优先级80(低于电信NQA路由但高于移动默认路由)。

若仍有问题,请提供以下信息进一步排查:

  1. 1.

    display ip routing-table vpn-instance <VPN_NAME>完整输出

  2. 2.

    display current-configuration policy-based-route

  3. 3.

    主机执行tracert <B_IP>的完整结果截图

暂无评论

编辑答案

你正在编辑答案

如果你要对问题或其他回答进行点评或询问,请使用评论功能。

分享扩散:

提出建议

    +

亲~登录后才可以操作哦!

确定

亲~检测到您登陆的账号未在http://hclhub.h3c.com进行注册

注册后可访问此模块

跳转hclhub

你的邮箱还未认证,请认证邮箱或绑定手机后进行当前操作

举报

×

侵犯我的权益 >
对根叔社区有害的内容 >
辱骂、歧视、挑衅等(不友善)

侵犯我的权益

×

泄露了我的隐私 >
侵犯了我企业的权益 >
抄袭了我的内容 >
诽谤我 >
辱骂、歧视、挑衅等(不友善)
骚扰我

泄露了我的隐私

×

您好,当您发现根叔知了上有泄漏您隐私的内容时,您可以向根叔知了进行举报。 请您把以下内容通过邮件发送到pub.zhiliao@h3c.com 邮箱,我们会尽快处理。
  • 1. 您认为哪些内容泄露了您的隐私?(请在邮件中列出您举报的内容、链接地址,并给出简短的说明)
  • 2. 您是谁?(身份证明材料,可以是身份证或护照等证件)

侵犯了我企业的权益

×

您好,当您发现根叔知了上有关于您企业的造谣与诽谤、商业侵权等内容时,您可以向根叔知了进行举报。 请您把以下内容通过邮件发送到 pub.zhiliao@h3c.com 邮箱,我们会在审核后尽快给您答复。
  • 1. 您举报的内容是什么?(请在邮件中列出您举报的内容和链接地址)
  • 2. 您是谁?(身份证明材料,可以是身份证或护照等证件)
  • 3. 是哪家企业?(营业执照,单位登记证明等证件)
  • 4. 您与该企业的关系是?(您是企业法人或被授权人,需提供企业委托授权书)
我们认为知名企业应该坦然接受公众讨论,对于答案中不准确的部分,我们欢迎您以正式或非正式身份在根叔知了上进行澄清。

抄袭了我的内容

×

原文链接或出处

诽谤我

×

您好,当您发现根叔知了上有诽谤您的内容时,您可以向根叔知了进行举报。 请您把以下内容通过邮件发送到pub.zhiliao@h3c.com 邮箱,我们会尽快处理。
  • 1. 您举报的内容以及侵犯了您什么权益?(请在邮件中列出您举报的内容、链接地址,并给出简短的说明)
  • 2. 您是谁?(身份证明材料,可以是身份证或护照等证件)
我们认为知名企业应该坦然接受公众讨论,对于答案中不准确的部分,我们欢迎您以正式或非正式身份在根叔知了上进行澄清。

对根叔社区有害的内容

×

垃圾广告信息
色情、暴力、血腥等违反法律法规的内容
政治敏感
不规范转载 >
辱骂、歧视、挑衅等(不友善)
骚扰我
诱导投票

不规范转载

×

举报说明