最佳答案
先用display logfile summary查看当前的保存路径
再用info-center logfile switch-directory设置保存路径
(0)
学习了
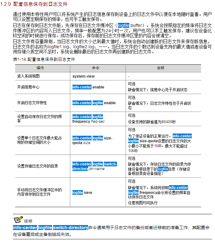
看了一楼答案,学习了。补充附上手册内容
分割--------------------------分割---------------------以下是我的无知-----------------
没听说可以设置logfile的路径的,
如果配置日志服务器,命令 info-center loghost ,可参考手册 信息中心配置
(0)
可以利用tftp,网络通的情况,在本机利用3CDaemon工具作为tftp服务端,在设备上输入tftp x.x.x.x(访问端IP) put flash:/diagfile/diagfile.log
怎样收集diagnostic-logfile save呢
可以利用tftp,网络通的情况,在本机利用3CDaemon工具作为tftp服务端,在设备上输入tftp x.x.x.x(访问端IP) put flash:/diagfile/diagfile.log
亲~登录后才可以操作哦!
确定你的邮箱还未认证,请认证邮箱或绑定手机后进行当前操作
举报
×
侵犯我的权益
×
侵犯了我企业的权益
×
抄袭了我的内容
×
原文链接或出处
诽谤我
×
对根叔社区有害的内容
×
不规范转载
×
举报说明
学习了